公式通販

MENU

企業概要Company Profile

概要

会社名 株式会社 ユーグレナ
資本金 163億3,115万円(2024年12月末時点)
設立年月日 2005年8月9日
役員

代表取締役社長 出雲 充
取締役 代表執行役員 Co-CEO 兼 財務担当 若原 智広
取締役 代表執行役員 Co-CEO 兼 人事担当 兼 ヘルスケアBtoB国内営業・新規領域担当 植村 弘子
取締役 兼 指名報酬委員会委員長 岡島 悦子
取締役(社外取締役) 琴坂 将広
取締役監査等委員(社外取締役) 清水 誠
取締役監査等委員(社外取締役) 望月 愛子
取締役監査等委員(社外取締役) 村上 未来

役員紹介はこちら

事業内容
  1. ユーグレナ等の微細藻類等の研究開発、生産
  2. ユーグレナ等の微細藻類等の食品、化粧品の製造、販売
  3. ユーグレナ等の微細藻類等のバイオ燃料技術開発、環境関連技術開発
  4. バイオテクノロジー関連ビジネスの事業開発、投資等

詳しい事業はこちら

グループ会社
国内
八重山殖産株式会社
株式会社エポラ
ユーグレナ竹富エビ養殖株式会社
株式会社ジーンクエスト
株式会社MEJ
キューサイ株式会社
大協肥糧株式会社
株式会社サティス製薬
日本ビューテック株式会社
海外
グラミンユーグレナ

アクセスマップはこちら

拠点マップ
国内
国外

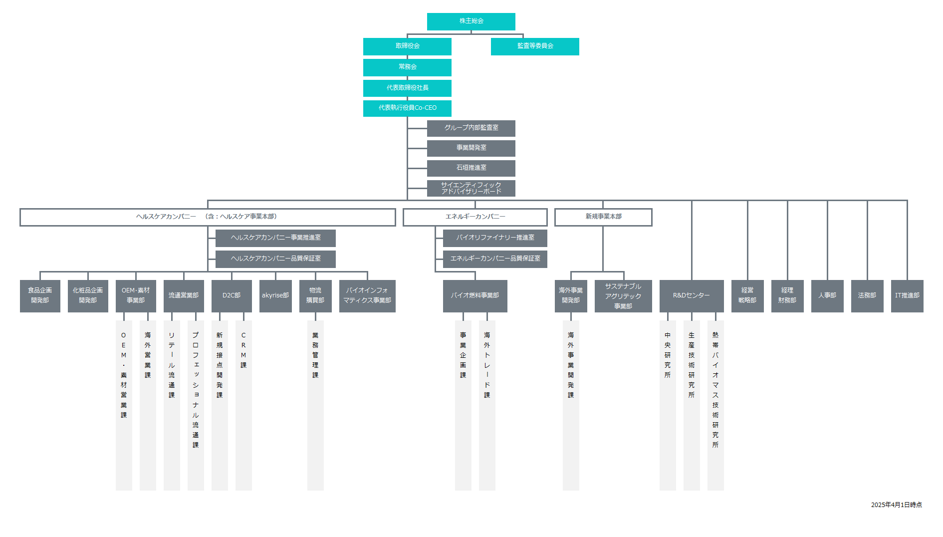
組織図

大きな画像でみる

沿革

2005 8月 株式会社 ユーグレナ設立
12月 世界で初めて微細藻類ユーグレナの食用屋外大量培養に成功
2009 2月 沖縄県の石炭火力発電所にてユーグレナを用いた排ガスに含有される二酸化炭素固定に関する実証実験を実施
2010 5月 ユーグレナからのバイオジェット燃料製造に関する他社との共同開発を開始
10月 火力発電所の排出ガスを用いたユーグレナ培養に関する実証実験及び共同研究を開始
2012 12月 東京証券取引所市場マザーズに上場(証券コード:2931)
2013 3月 八重山殖産株式会社を完全子会社化
10月 バングラデシュ共和国に初の海外拠点となる事務所開設
11月 一般社団法人日本経済団体連合会(経団連)に入会
12月 中国衛生部よりユーグレナを「新食品原料」として登録取得
12月 理化学研究所と株式会社ユーグレナ、研究推進のための連携・協力に関する協定を締結
12月 マレーシア政府ハラール認証機関(JAKIM)の承認を受けている日本のハラール認証機関(宗教法人日本ムスリム協会)により微細藻類ユーグレナ、クロレラのハラール認証取得
2014 4月 本社所在地を飯田橋ファーストタワーに移転、中央研究所をリーディングベンチャープラザ1号館に移転
12月 東京証券取引所市場第一部に市場変更(証券コード:2931)
2015 1月 経済産業省第1回日本ベンチャー大賞にて「内閣総理大臣賞(日本ベンチャー大賞)」受賞
3月 本社所在地を港区田町に移転
6月 バイオ燃料製造設備に向けた契約を他社と締結
12月 造設備の建設に関する計画を発表
2016 5月 油を多く産生するユーグレナ変異体を選抜する品種改良法の開発に成功
9月 日本最大級の燃料用培養プールを三重県多気町で建設を発表
2017 1月 ユーグレナの生産体制を年産160トンに倍増
2月 バイオ燃料製造設備建設に関する契約締結を発表
12月 オリエンタルエアブリッジ株式会社と資本業務提携
2018 11月 バイオ燃料製造実証プラントが竣工し、日本をバイオ燃料先進国にすることを目指す「GREEN OIL JAPAN」を宣言
2019 1月 世界初となるASC-MSC海藻(藻類)認証をユーグレナ、クロレラが取得
2月 株式会社ユーグレナと株式会社デンソーが、微細藻類を活用した事業開発で包括的提携を基本合意
2月 日本企業として初、国連世界食糧計画(WFP)と事業連携に関する覚書を締結
6月 伊藤忠商事株式会社とのミドリムシ海外培養実証事業開始に向けた覚書の締結
7月 横浜市と株式会社ユーグレナが「バイオ燃料地産地消プロジェクト」に関する協定を締結
10月 東証一部上場企業として初、10代のCFO(Chief Future Officer:最高未来責任者)就任
2020 1月 バイオジェット燃料の製造技術の国際規格であるASTM D7566の新規格を取得
3月 ユーグレナバイオディーゼル燃料が完成、初出荷でバスに導入
3月 食品・サプリメントをリブランディング、「からだにユーグレナ」ブランドを発売
4月 バングラデシュ共和国で実施している「緑豆プロジェクト」が国連開発計画(UNDP)が主導する「ビジネス行動要請(BCtA)」に採択
8月 ユーグレナバイオ燃料の残渣(ざんさ)からバイオマスプラスチックの開発に成功
9月 世界初、船舶にユーグレナバイオディーゼル燃料を使用
9月 「ユーグレナGENKIプログラム」でのユーグレナクッキーの配布数が累計1,000万食を超える
2021 1月 米国における食品安全性に関するGRAS認証を取得、米国での食材販売が可能に
3月 ユーグレナバイオジェット燃料が完成
3月 ユーグレナバイオ燃料を使用したドローンによる物流実証に成功
6月 ユーグレナ社のバイオ燃料を「サステオ」と命名
6月 バイオ燃料「サステオ」で2回の航空機フライトに成功
8月 臨時株主総会を日本初のバーチャルオンリー株主総会形式で実施。定款上の事業目的を、SDGsを反映した内容に変更
11月 スーパー耐久レースにて100%サステオを給油したマツダ競技車両が3時間完走
12月 第5回ジャパンSDGsアワードにて「SDGs推進本部長(内閣総理大臣)賞」受賞
2022 12月 「ユーグレナGENKIプログラム」でのユーグレナクッキーの配布数が累計1,500万食を超える
2023 1月 丸井グループおよびロート製薬と資本業務提携契約を締結
2月 「サステナビリティ委員会」を設置
5月 マレーシアに「熱帯バイオマス技術研究所」を開設
5月 2023スーパー耐久シリーズ第2戦にて、 100%「サステオ」給油車両が24時間完走
6月 ESG投資の世界的指数「FTSE Blossom Japan Index」の構成銘柄に初選定
10月 インパクトスタートアップ育成支援プログラム「J-Startup Impact」選定
12月 「ユーグレナGENKIプログラム」でのユーグレナクッキーの配布数が累計1,700万食を超える
2024 2月 CFO(Chief Future Officer:最高未来責任者)の取り組みをアップデートし、「未来世代アドバイザリーボード」を設置
4月 国内初の「サステナブル配送プロジェクト」により杉の木約5,500本相当、4.11トンのCO2排出量削減を達成
4月 バングラデシュでのソーシャルビジネス「ユーグレナGENKIプログラム」10周年
5月 羽田空港におけるエアラインへのSAF供給および販売実現に向けた基本合意書を締結
6月 「サステナブル配送プロジェクト」が第25回物流環境大賞の特別賞を受賞!
7月 ESG投資の世界的指数「FTSE Blossom Japan Index」の構成銘柄に2年連続選定
7月 ユーグレナ、PETRONAS、Enilive の3社、マレーシアにおけるバイオ燃料製造プラントの建設・運営プロジェクト最終投資決定を完了

ページの先頭へ戻る

このウェブサイトでは、サイト上での体験向上を目的にCookieを使用して、アクセスデータを取得・利用します。
本サイトをご利用になる場合、Cookieの使用に同意ください。
サイトのクッキー(Cookie)に関しては「プライバシーポリシー」をご覧ください。

同意する